beat365英国官方网站
首页
学院概况
学院简介
领导简介
党委班子
机构设置
党建工作
教学单位
数字经济与信息工程学院
智能制造与汽车工程学院
护理学院
药学院
继续教育学院
马克思主义学院
基础教学部
人才培养
教学管理
实践教学
科学研究
精品课程
特色专业
招生就业
招生信息网
创业就业网
校园文化
贵工精神
校园环境
视频展播
师生风采
学生社团
活动剪影
继续教育
合作交流
信息公开
基本信息
招生考试信息
财务、资产及收费信息
人事师资信息
教学质量信息
学生管理服务信息
对外交流与合作信息
信息公开年报
信息公开申请
人才培养
Personnel Training
教学管理
实践教学
科学研究
精品课程
特色专业
科学研究
首页
>
人才培养
>
科学研究
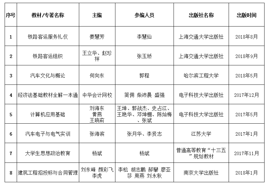
我院出版教材一览表
时间:2020-07-07 22:42
来源:admin
浏览:
上一篇:
我院课题立项一览表
下一篇:
暂无