教学活动
首页 > 教学单位 > 数字经济与信息工程学院 > 教学活动
经济与管理学院 2021年春季学期优质课评选暨校级选拔实施方案
时间:2021-04-27 18:18 来源:李小红
一、评选领导小组
组 长:郭俊东 督 查:包万洪
副组长:李小红
成 员:贾斌斌 吴和进 王治开 熊 伟 罗皓翼
邓 红 李友桃 文美红 潘 滔 袁 瑞
领导小组负责制定评选活动的实施方案,确定评委名单,全面领导和组织实施本次评选活动。
二、参评对象及条件
(一)评选对象:全院专职、兼职(行政、辅导员)教师。
(二)条件:熟悉专业教学标准,教学基本功扎实,合理利用现代教育技术;具备职业教育理念,入职以来有参与企业实践或实训基地实训经历;服从教学安排,教学行为规范,近两年内没有发生教学事故;
三、组织评选
(一)本次评选组织发动以各教研室为单位,实行教研室主任负责制,根据评选领导小组分配的名额,由各教研室推选2名教师参评;辅导员由学生科推荐1名教师参评。
(二)评选领导小组根据各教研室推选名单,统筹安排参评时间,制定优质课比赛时间表,并确定评委组成人员(评选前不公开评委信息),并邀请学校教务处、督查处监评。
(三)评选领导小组将评委对参评教师的量化评分及时统计,从高到低排名,评选出前三名获奖者,学院将颁发奖状。
(四)对评出的前三名获奖教师,经领导小组综合评定后选拔1名优秀教师参加校级评比,按照学校要求录制课堂教学视频。
四、报名及评选时间及要求
(一)推荐报名时间:2021年4月25日前
(二)评选时间:2021年2021年4月22日-2021年5月10日
(三)评选要求:本次优质课评选分“教学设计”和“课堂教学”两项内容;教学设计与课堂教学要互为对应和依存,教学设计按照2学时连续、完整的教学内容设计,课堂教学从教学设计中选取精彩片段,原则上教学时间控制在8至20分钟内。
五、评选内容及标准
(一)教学设计满分100分,权重20%;课堂教学满分100分,权重80%。两项合计100分,具体评选标准见附表1和附表2。
(二)教学设计应包含教学目标、教案格式环节、教学重难点、教学过程与步骤、教学手段、教学方法与特色等教学基本要素,格式要规范。
(三)课堂教学包含教学仪态与技能、教学目标、教学内容、教学过程、教学方法、教学效果和教学特色七个评选指标。
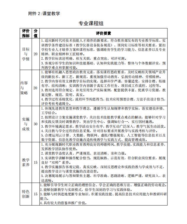
附件:1.教学设计评选标准
2.课堂教学评选标准
3.教研室优质课评选推荐报名表
4.经济与管理学院优质课比赛时间安排表
经济与管理学院
2021年4月25日



上一篇: 经济与管理学院 关于开展2021年春季学期学情调查的通知
下一篇: 教学工作简报(2021年第3期)
